當前位置:
門鎖網>
門鎖新聞>
行業熱點>
詳情
手機版最新留言:
使用手機微信“掃一掃”功能,掃描以下二維碼,即可將本文分享到“朋友圈”中。
2024-06-23 編輯:中國門鎖網 來源:網絡 瀏覽數:6535
行業主要上市公司:海爾智家 ( 600690.SH ) ;格力電器 ( 000651.SZ ) ;美的集團 ( 000333.SZ ) ; 螢石網絡 ( 688...
行業主要上市公司:海爾智家 ( 600690.SH ) ;格力電器 ( 000651.SZ ) ;美的集團 ( 000333.SZ ) ; 螢石網絡 ( 688475.SH )
本文核心數據:智能家居上市公司 ; 智能家居企業營收占比 ; 智能家居企業區域分布
1、智能家居產業上市公司匯總
我國智能家居產業核心環節主要包括上游軟件底座和硬件供應環節,以及中游的智能家居制造環節,其中傳統家電企業包括格力電器、美的集團、海爾智家等 ; 互聯網企業包括小米集團、阿里巴巴等。






2、智能家居行業上市公司基本信息對比
通過已有的公開信息進行分析,我國智能家居行業上市公司注冊資本最高的是海康威視,成立日期最早的是海爾智家,招投標信息最多的是海康威視,從企業標簽來看,智能家居相關上市企業大多為智能家居、機器人、制造業等領域的領先廠商。

根據智能家居行業已有的公開信息分析,智能家居行業員工總數最多的是美的集團,共有 16.62 萬名員工,包括 13.20 萬名生產人員。


3、智能家居行業上市公司業務布局對比
智能家居行業廠商多通過技術提升,優化市場營銷結構等策略開展業務。基于我國在制造業產品出口方面的領先地位,多數代表性上市公司均實現了全球化布局,主要體現在線上線下銷售渠道的鋪設方面,與此同時,美的集團、長虹華意等廠商亦實現了在海外建立產線的業務布局,以滿足海外消費者的個性化需求。具體來看,行業代表性廠商的業務布局具體情況如下:



4、智能家居行業上市公司智能家居業務業績對比
從 2022 年以來我國智能家居產業代表性企業業務完成情況來看,我國智能家居產業鏈代表性企業多樣化、大規模產品的交付能力,以及持續推出新型產品的能力。2022 年以來智能家居產業代表性企業業務完成情況具體如下:


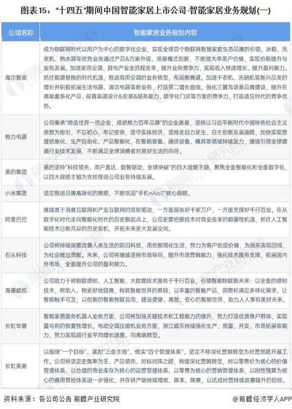
5、智能家居行業上市公司智能家居業務規劃對比
根據各公司公告,我國智能家居廠商在 " 十四五 " 期間,主要以自主創新、關鍵技術提升作為企業發展的核心主線。具體來看," 十四五 " 期間中國智能家居上市公司的主要規劃如下:


更多本行業研究分析詳見前瞻產業研究院《中國智能家居行業市場前景預測與投資戰略規劃分析報告》。
想了解這個項目,請聯系我!
我想加盟,請將項目的資料發給我。
請問我所在地區有加盟商了嗎?
想了解此項目的加盟流程,請聯系我!
請問加盟此項目需投資多少錢?
版權與免責聲明:
凡未注明稿件來源的內容均為轉稿或由企業用戶注冊發布,本網轉載出于傳遞更多信息的目的,如轉稿涉及版權問題,請作者聯系我們處理。我們對頁面中展示內容的真實性、準確性和合法性均不承擔任何法律責任。
如內容信息對您產生影響,請及時聯系我們修改或刪除。
13520832007

今天已經有 278 人獲取加盟資料
2025北京木門展,中國木門網采訪洛克曼智能鎖何總
2024門鎖網專訪凱理五金王總
2024門鎖網專訪三彪名派智能鎖黃總
隨著人工智能技術和物聯網技術的完善和普及,智能家居已經進入到千家萬戶,在消費升級背景下,智能門鎖已然成為智能家居市場的一大風口。
為了探尋飛利浦智能鎖的起步歷程和未來規劃,我們特地專訪了飛利浦銷售總監劉志丹先生,希望能夠找到飛利浦成功的奧義所在,為行業的良性發展帶來一些啟示和靈感。
中居聯杯·2024年度門鎖及智能鎖十大品牌獲獎名單
2024門業及定制家居品牌峰會暨中居聯杯·2023年度木門及門墻柜整裝十大品牌表彰盛典圓滿落幕
飛利浦智能鎖采用半導體指紋傳感器,識別靈敏度高,不僅能透過皮膚表皮層去采集更精細的指紋細節,還具備指紋認證修復功能。
隨著人們安全意識的不斷提高,家庭安防正在成為智能家居產品中日益崛起的一部分,其中涉及到的產品包括家用攝像機、智能門鎖、智能貓眼、智能門鈴、門磁傳感器、紅外報警器等等。據相關數據統計,家庭安防類設備在2...
CEEASIA亞洲三大專業消費電子展之一、一年一度的消費電子全產業鏈大會 —— CEEASIA亞洲消費電子展(北京)將于2022年6月25日-27日在中國北京亦創國際會展中心舉行。10月25日,中新展...
讓加盟更誠信 讓選擇更放心
立即咨詢做有權威的品牌